Il Migliore 34+ Decreto 1072 De 2015 Mapa

Il Migliore 34+ Decreto 1072 De 2015 Mapa. Identificación de peligros, evaluación y valoración de los. El decreto único reglamentario del sector trabajo (1072) compila todas las normas que reglamentan el trabajo y que antes estaban dispersas. 1 decreto único reglamentario del sector trabajo. Versión integrada con sus modificaciones.

Decreto 1072 De 2015 Mapa - Infografia Asi Sera El Aumento De Los Arriendos En 2011
Decreto 1072 De 2015 Mapa - Infografia Asi Sera El Aumento De Los Arriendos En 2011
Por el cual se modifica el capítulo 9 del título 4 de la parte 2 del libro 2 del decreto 1072 de 2015, referente al sistema de compensación monetaria en el sistema general de riesgos laborales. La segunda subdivisión que se encuentra en la estructuras del decreto 1072 de 2015 son las partes. We are a sharing community. El decreto 1072 no modificó las normas preexistentes, solo las unificó. Published with reusable license by.

Decreto

Decreto 1072 De 2015 Mapa - Resolucion 1401 De 2007 Accidente E Incidente De Trabajo 2018 07 03 15 34 04 963 Youtube

Decreto

Decreto 1072 De 2015 Mapa - Mapa Conceptual Paolacursotics

Decreto

Decreto 1072 De 2015 Mapa - Decreto 1072 Sistema De Gestion De La Seguridad Y Salud En El Trabajo

Documents similar to decreto 1072 de 2015 mapa conceptual.

El pasado 26 de mayo de 2015 el ministerio de trabajo de colombia expidió el decreto 1072 de 2015. La segunda subdivisión que se encuentra en la estructuras del decreto 1072 de 2015 son las partes. Para mayores de 10 años. Por medio del cual se expide el decreto único reglamentario del sector trabajo. Las norma mas importante de seguridad y salud en el trabajo en colombia el decreto 1072 de 2015. Versión integrada con sus modificaciones. Analisis decreto 1072 de 2015. 1 decreto único reglamentario del sector trabajo.

Decreto

Decreto 1072 De 2015 Mapa - Decreto 1076 De 2015 Mapa Conceptual

Decreto

Decreto 1072 De 2015 Mapa - Decreto 052 De 2017 Texto Completo Establece La Transicion Del Sg Sst

Decreto

Decreto 1072 De 2015 Mapa - Mapa Conceptual Ley 1562 Derecho Laboral Labor

Decreto

Decreto 1072 De 2015 Mapa - Mapa Conceptual Del Decreto 1072 Business Informatica Y Tecnologia De La Informacion

Decreto

Decreto 1072 De 2015 Mapa - Decreto 1072 De 2015 Capitulo 6 By Diana Mendoza

Decreto

Decreto 1072 De 2015 Mapa - Decreto 1072 De 2015 Mapa Conceptual

Decreto

Decreto 1072 De 2015 Mapa - Decreto 1072 Mapa Mental

Decreto

Decreto 1072 De 2015 Mapa - Mapa Conceptual Paolacursotics

Decreto

Decreto 1072 De 2015 Mapa - Decreto 1072 De 2015 Mindmeister Mapa Mental

Decreto

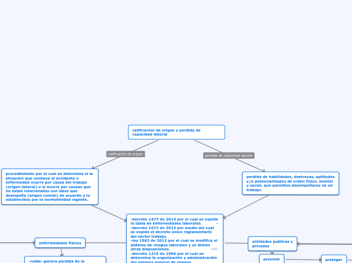
Decreto 1072 De 2015 Mapa - Calificacion De Origen Y Perdida De Cap Mapa Mental

Decreto

Decreto 1072 De 2015 Mapa - Estructura De Un Sistema De Gestion Por Mind Map

Decreto

Decreto 1072 De 2015 Mapa - Infografia Asi Sera El Aumento De Los Arriendos En 2011

Decreto

Decreto 1072 De 2015 Mapa - Resolucion 1401 De 2007 Accidente E Incidente De Trabajo 2018 07 03 15 34 04 963 Youtube

Decreto

Decreto 1072 De 2015 Mapa - Decreto 1072 De 2015 By Juli Espinosa

Decreto

Decreto 1072 De 2015 Mapa - Decreto 1072 De 2015 By

Decreto

Decreto 1072 De 2015 Mapa - The Age Of Imperialism Past Present

Decreto

Decreto 1072 De 2015 Mapa - Decreto 1072 Sistema De Gestion De La Seguridad Y Salud En El Trabajo

Decreto

Decreto 1072 De 2015 Mapa - Mapa Conceptual Mapa Mental

Decreto

Decreto 1072 De 2015 Mapa - Descargar Ultimos Decretos Leyes Normas Guias Formatos Matrices Y Mucho Mas Del Sst Decreto Instructivo Empresas De Publicidad

Decreto

Decreto 1072 De 2015 Mapa - Decreto 1072 De 2015 Titulo 4 Cap 6 By

Decreto

Decreto 1072 De 2015 Mapa - Qobcqeutdi4m M

Top